广州市
佛山市
深圳市
[分站加盟]
学天下
首页
文章
学家号
学校
问答
创作中心
登录/注册
首页
学校
学校详情
花雅小学(筹)
公办
小学
全称:广州花都区花雅小学(筹)
关注
已关注
收藏
已收藏
对比
分享
扫描到手机
简介
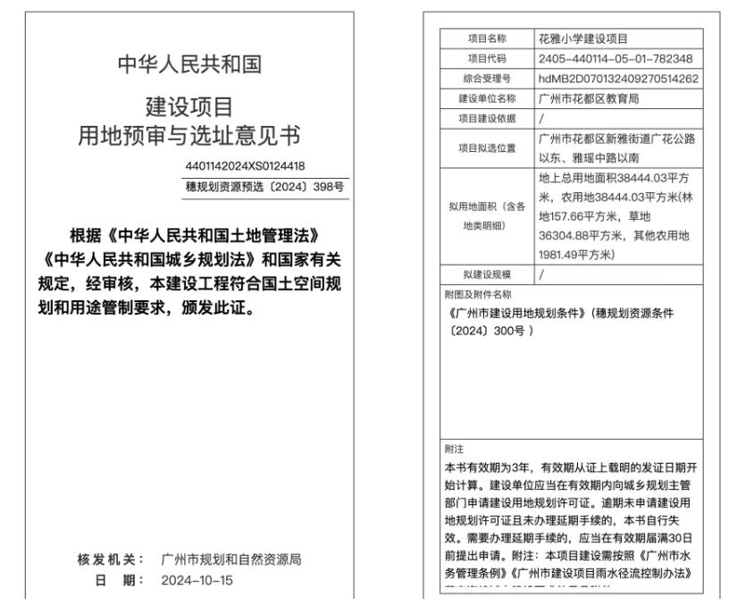
2025年10月31日,广州市规划和自然资源局官网发布了花雅小学建设项目的建设项目用地预审与选址意见书受理公示。项目拟新建花雅小学,办学规模为36班,共1620个学位。项目主要建设内容包括新建教学综合体约16240平方米、室内体育用房约2460平方米,并建设室外体育场地、绿化工程、道路广场等配套工程。项目施工计划工期为2025年11月开工,2027年5月完成建设。
招生方式
地段
班型
一年级
六年级
教育集团
无
电话/手机
020-00000000
学校地址
花都区 新雅街道广花公路以东、雅瑶中路以南
我要问
校门
操场
教室
宿舍
食堂
学杂费&分数线
{{fsx.study_name}}学年
学段
学费
住宿费
伙食费
招生计划
分数线
.
{{item.title1}}
¥
{{item.title2}}
¥
{{item.title3}}
¥
{{item.title4}}
{{item.title5}}
校车费:
服装费:
其他费:
成绩
{{fsx.score}}
已有0+人预约
立即预约
热门推荐
热门推荐
师资力量
社团活动
特色课程
硬件设施
学校曲线
历史成绩
学家号
学校动态
学校问答
学校相册
学校视频
学校动态
广州多区多所新建中小学有新进展,有你家附近的吗?
外国语学校增城校区(筹建)
华中师范白云学校(筹建)
花雅小学(筹)
学家号:学天下广州
广州
.
白云
2025.11.11
计划11月开工!花雅小学要来了!
花雅小学(筹)
学家号:学天下广州
广州
.
花都
2025.11.02
查看更多相关文章(2)
学校问答
查看更多相关问答(0)
家委管理
0
/5
0
提问
0
回答
申请问答家委员
学校师资
周边学校
周边楼盘
更多
学天下
首页
文章
学家号
学校
问答
010-62502558
fu@chetxia.com
粤ICP备19145834号
公众号
扫码看直播